书记、院长信箱
学院首页
学院概况
学院简介
学院领导
组织机构
委员会
新闻通知
学院新闻
公告通知
师资队伍
学术梯队
高级职称
博士
校聘专家
师资力量
机器人工程系
智能科学与技术系
工业智能系
人工智能系
行政与学工部
实验室中心
人才培养
专业设置
培养方案
课程建设
实践育人
创新大赛
教学科研
教学成果
科研成果
科研平台
交流活动
评估工作
党建工作
组织建设
支部建设
理论学习
廉政清风
双创建设
党建指南
统战工作
工会工作
学生工作
团学活动
学工动态
学生服务
学风建设
心理健康
资助帮扶
安全教育
管理制度
招生就业
招生信息
就业信息
办事指南
学生下载
教师下载
联系方式
学生工作
团学活动
学工动态
学生服务
管理制度
管理制度
当前位置:
学院首页
>
学生工作
>
管理制度
> 正文
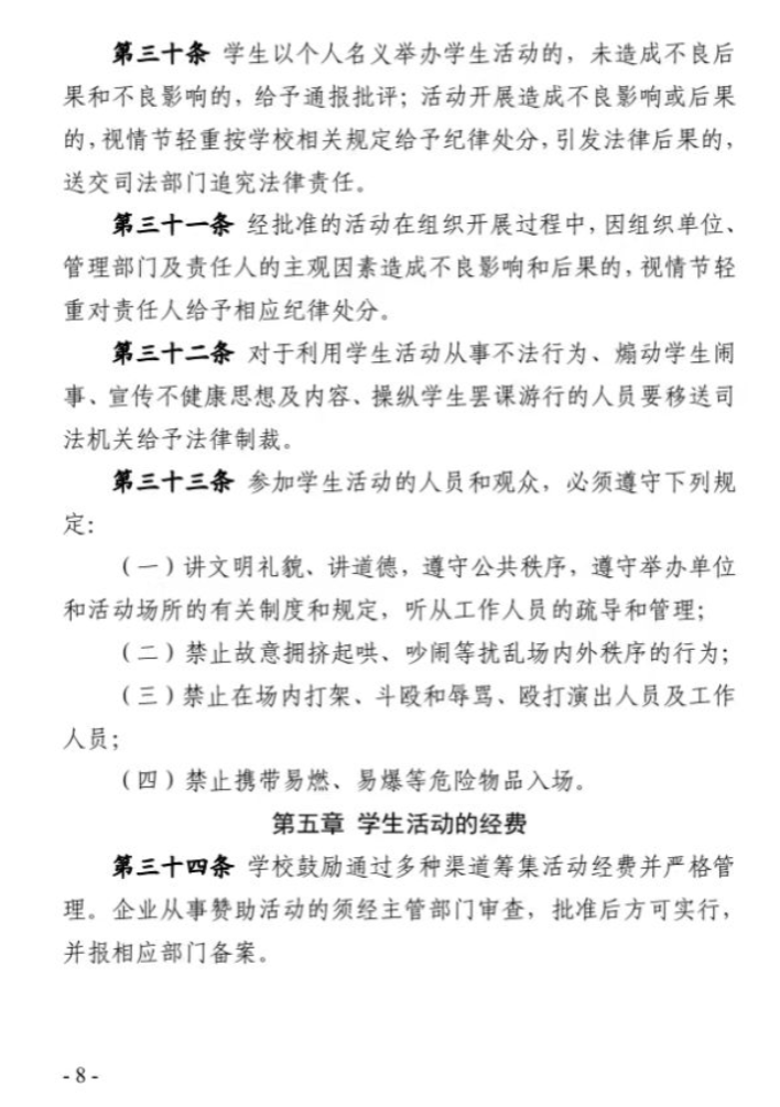
洛阳理工学院大学生活动管理办法
作者: 发布时间:2025-12-09 浏览:
上一篇:
人工智能学院未来技术学院社团管理办法
下一篇:
人工智能学院/未来技术学院学生科创经费报销制度