
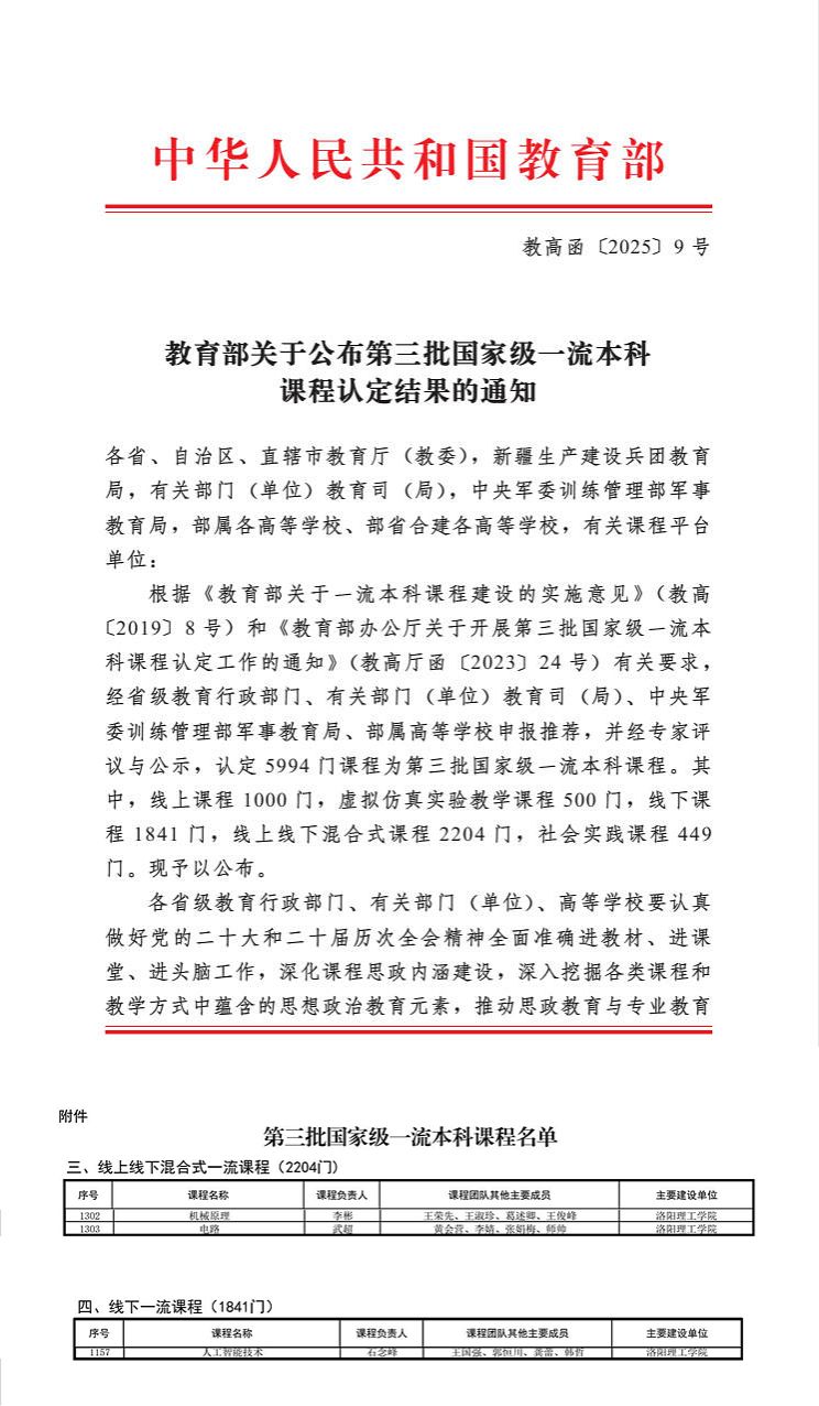
近日,教育部印发《教育部关于公布第三批国家级一流本科课程认定结果的通知》(教高函〔2025〕9号),我校课程建设再传捷报。经过严格遴选与评审,我校《机械原理》《电路》《人工智能技术》等3门课程脱颖而出,成功获批第三批国家级一流本科课程。其中,线上线下混合式一流课程2门,线下一流课程1门。
截至目前,我校已拥有国家级一流本科课程8门、省级一流本科课程51门,形成了国家级、省级、校级三级一流课程建设梯队,课程建设成效显著,示范辐射作用日益增强。
此次获批,是我校深入贯彻落实教育部“双万计划”、持续深化本科教育教学改革的重要成果。近年来,学校坚持立德树人根本任务,紧密对标国家一流课程建设“两性一度”标准,坚持规划引领与内涵建设并重。通过加大政策支持力度、优化课程管理机制、推进信息技术与教育教学深度融合,学校逐步构建起层次分明、类型丰富的优质课程体系,有效推动了课堂教学从“以教为中心”向“以学为中心”的转变。
学校将以此次获批为新起点,总结推广优势课程建设经验,坚持“补短板”与“锻长板”相结合,重点聚焦新一轮“智慧课程”建设,持续推进教学内容迭代更新与教学模式创新,着力打造更多具备高阶性、创新性和挑战度的“金课”,以高质量课程体系支撑高素质应用型人才培养,助力学校教育教学事业高质量发展。
(一审:姚永玉 二审:仲昭麟 三审:王敏)